為深化落實“三項制度”工作要求,激發人才活力,依據神木煤化工工程技術服務分公司相關制度,現就神木煤化工產業有限公司工程技術服務分公司中層管理人員公開競聘事宜公告如下。
一、競聘崗位、人數
本次公開競聘崗位1個。
安全管理部(副部長)1人(神木煤化工公司工程技術服務分公司中層管理人員)
二、報名范圍
神木煤化工公司本部及所屬企業在冊員工。
三、競聘條件
(一)基本條件
1.政治素養高、創新意識強、具有較強的管理能力、具有正確的業績觀、具有良好的職業操守和個人品行、工作作風民主。
2.具有履行崗位職責所必需的專業知識、崗位經驗,熟悉相關政策和法律法規。
3.未受到黨紀、政務、政紀處分,或受到處分但影響期滿已不影響任用。
4.具備正常履行職責的身體條件。
(二)資格條件及崗位要求
1.年齡:45周歲及以下(1980年12月及以后出生)
2.工齡:神木煤化工公司5年以上工作經歷。
3.任職年限:競聘神木煤化工公司工程技術服務分公司中層管理人員,一般應當在下一層級崗位工作累計1年以上。
4.學歷和職稱:具備化工和安全相關專業本科及以上學歷,注冊安全工程師或化工、機械、電氣、儀器儀表類中級及以上職稱。
5.崗位要求:具有5年(含)以上與所競聘崗位相同或相似安全管理工作經歷。
6.特別優秀的可適當放寬條件。
四、競聘組織
競聘工作在神木煤化工產業公司工程技術服務分公司黨總支領導下,由神木煤化工產業公司工程技術服務分公司組織實施
五、競聘流程及時間安排
(一)公布方案(1月1日)
競聘方案在神木煤化工產業公司官網、微信公眾號等相關平臺上公布。
(二)公開報名(1月4日—6日)
本次競聘采用線上報名方式,競聘者需發送郵件名為“競聘崗位+姓名”到指定郵箱 GCJSFWHR@163.com,并在郵件中提供以下資料:
1.崗位競聘報名表。
2.身份證、畢業證、學位證掃描件及學信網驗證報告等相關證明資料。
3.相關職稱、從業資格證書及工作業績證明資料(獲獎、專利等)掃描件。
4.兩寸正面免冠彩色照片一張。
(三)資格審核(1月7日—8日)
1.審核:神木煤化工產業公司工程技術服務分公司綜合管理部對照競聘條件進行審核,確定資格審核合格人員名單。
2.公布:在神木煤化工產業公司官網、微信公眾號上對資格審核情況進行公布。競聘崗位,資格審核合格人員少于3人的,取消該崗位競聘。
(四)評價、筆試(具體時間另行通知)
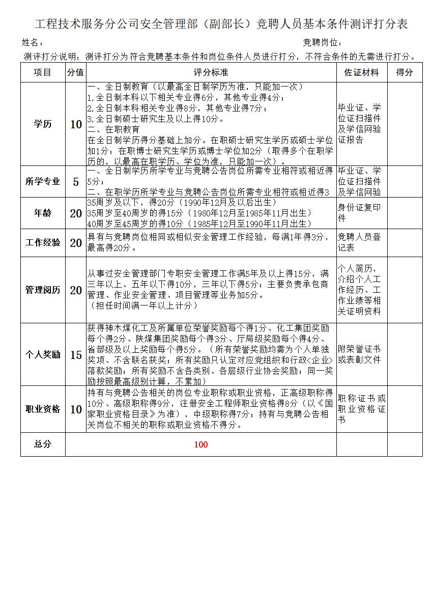
1.評價(100分):依據上報的佐證材料,對競聘人員基本條件進行評價打分。
2.筆試(100分):結合競聘崗位要求,進行筆試測試。筆試結果現場出分、現場確認。
(五)面試(具體時間另行通知)
面試(100分):由面試小組采取適當的方式進行。
(六)確定人選
按照總分=評價20%+(筆試)成績×30%+(面試)成績×50%進行排名,以 1:1的比例確定崗位人選。競聘結果在神木煤化工公司官網、微信公眾號上進行公示。
(七)研究任用
神木煤化工產業公司工程技術服務分公司中層管理人員按照相關會議研究后聘任。
六、其他注意事項
(一)競聘人員提供的各類資料須真實有效,凡弄虛作假者,一律取消報名、錄用資格。
(二)競聘人員須確保本人報名登記的手機、電子郵箱暢通。凡因通信不暢造成的后果,本公司不承擔責任;未在規定時間內參加競聘各環節事宜的,視為自動放棄。
(三)本次競聘不收取任何費用。
附件:



企業微信
紀檢監察:0912-8516223
地址:陜西省榆林市神木市陜煤集團神木杏花園辦公基地2310室